Product
Next Day Collection
Next Day Collection allows a customer to order items for collection on the next business day from their favourite brach if there is currently insufficient stock at the brach for a same day collection. This allows customers access to delivery stock without having to pay for delivery.
NBDC Logic

Implementation
PLP/PDP
- CTA Buttons
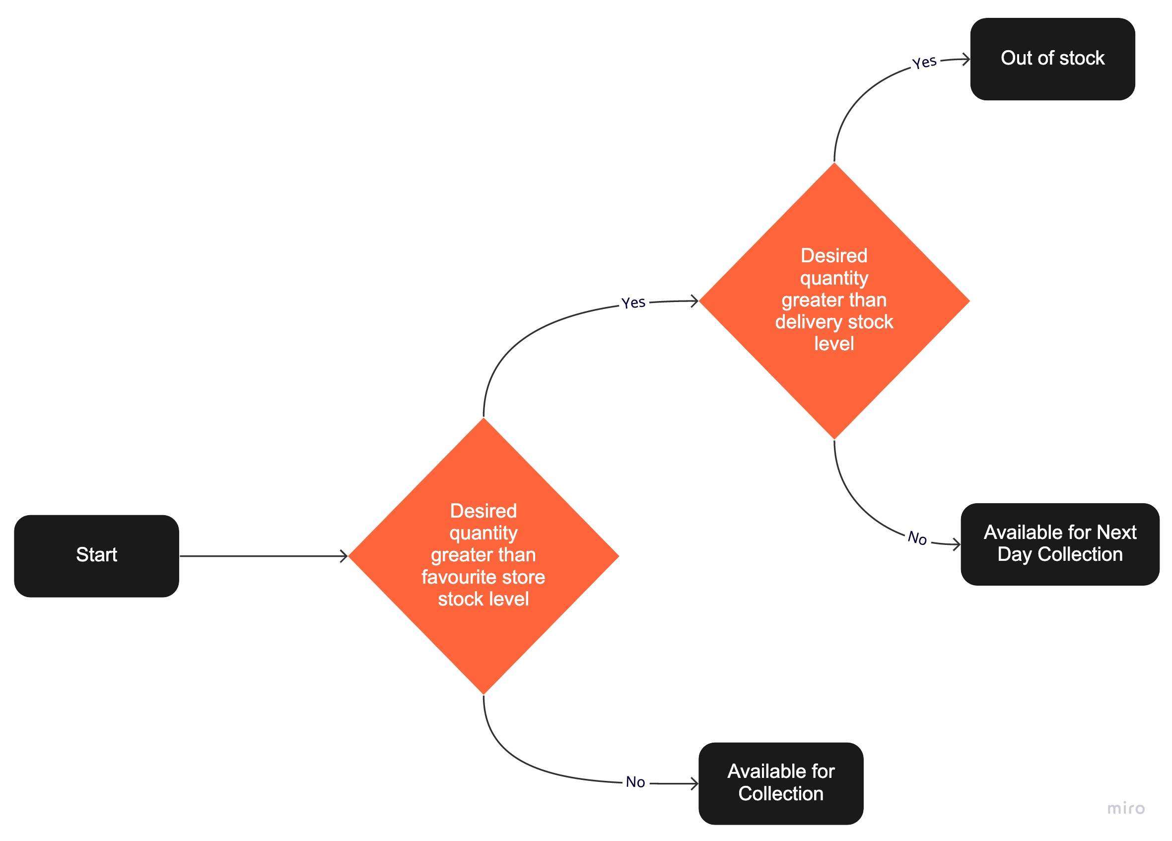
- The first CTA for a product on the PLP and PDP pages that was previously used exclusively for ordering for collection now switches between ordering for collection and next next day collection.


NDC CTA Flow

PDP
- Cut-Off Time Messages: Warning messages appear in the PDP to notify the user
- That it is within one hour of the cut-off time for the current day.
- That it is after the cut-off time for the current day.
- The period from the cut off time to midnight is considered to be the following day for the purposes of placing a NDC order. Cut-off times warnings clear at midnight.


Trolley
- Quick Add: CTA buttons
- Same as the PLP/PDP but note that the implementation is separate.

Cut-Off Time Messages
Identical functionality and implementation to that of the PDP.


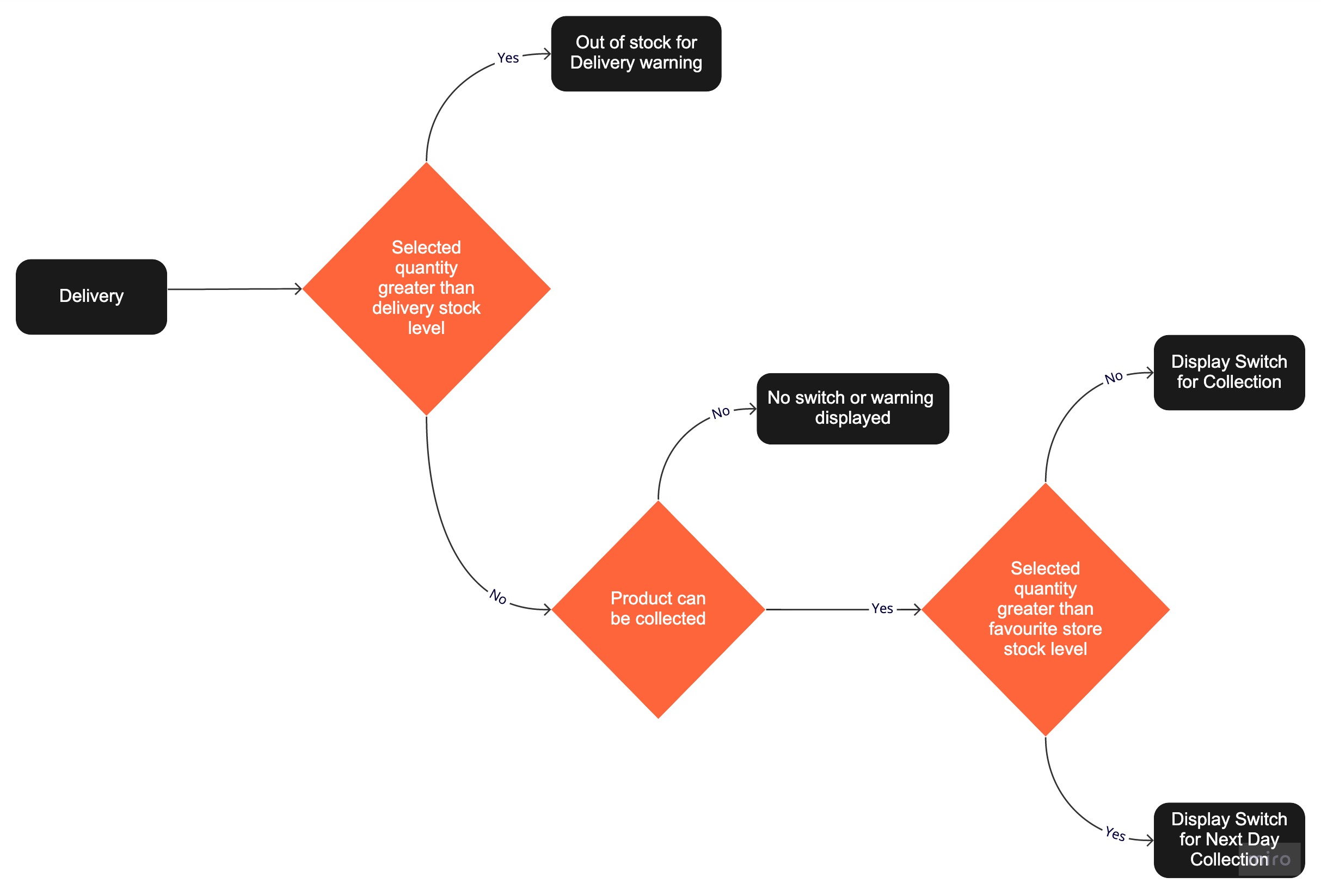
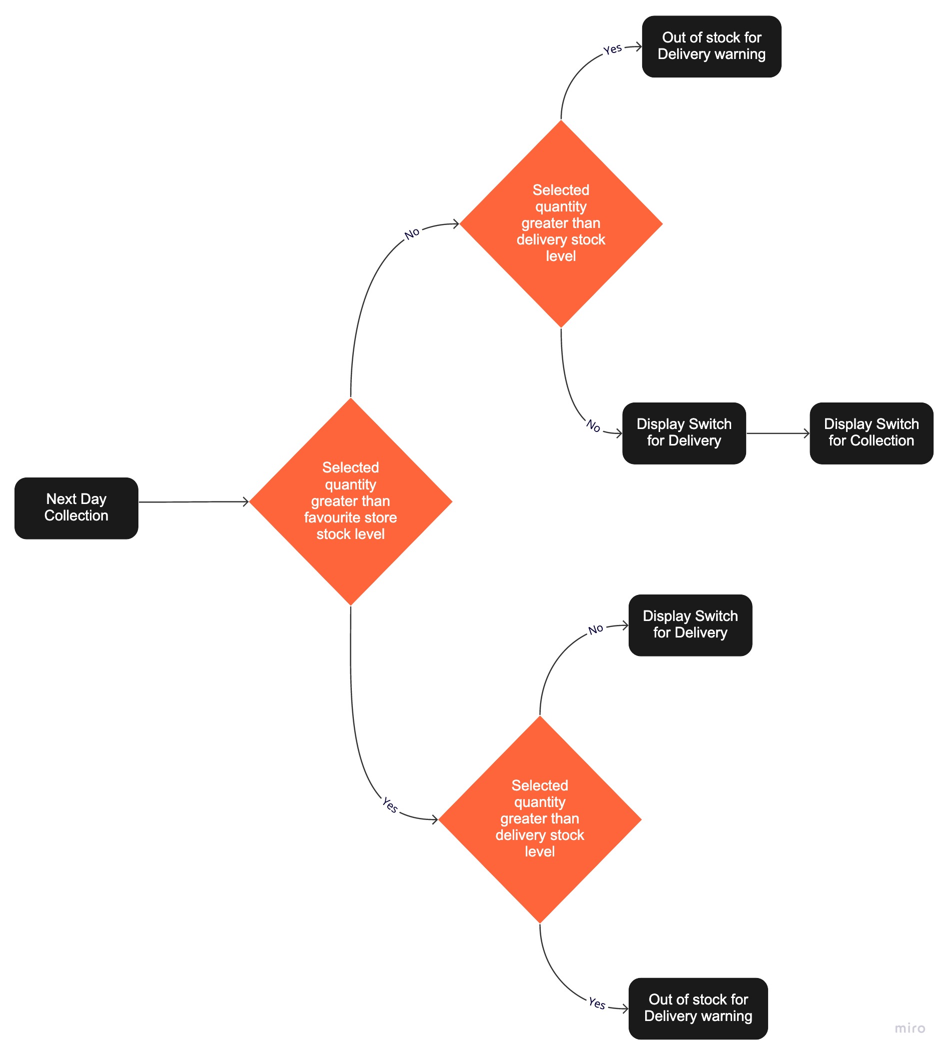
Switching fulfilment channel
In the trolley a user can change a product between Collection, Delivery and NDC fulfilment by using the hyper links below the items picture.

- Switching from Collection

- Switching from Delivery

- Switching from Next Day Collection

Order History
Order history has been changed to display the order fulfilment channels and the collection branch as two separate fields named 'Order type' and 'Branch'. Next Day Collection has been added to the list of values the 'Order type' field displays.

Saved Lists
- CTA Buttons:
- Same as on the PDP/PLP and uses the same implementation.

Dependencies
- Backend API
- EPOS
- Extranet
References
- Next Day Click & Collect Tech Spec
- Designs
- Toolstation - Delivery & Collection - Miro Board
- Jira Epic